4月23日号 2024年
政策
-
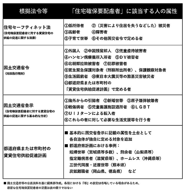
「要配慮者」地域で包摂を 住宅SN法改正の死角 居住支援進むも知見に課題
住宅新報 4月23日号 お気に入り住宅セーフティネット法及び居住支援の対象となる「要配慮者」とは、どのような人たちなのか。国及び地方自治体は、計4種類の法令等によりその範囲の定義を示している(表参照)。対象となる人の母数と支援ニーズの(続く) -
土地基本方針改定案を提示 非宅地化等の適正利用に照準 国土審企画部会
住宅新報 4月23日号 お気に入り今回の「改定案」は「骨子案」と同様に、社会背景や施策の方向性をまとめた「基本的な考え方」と、具体的な個別分野について言及した「土地に関する施策」の2部構成。第1部では、人口減少・少子高齢化やDX・GXなど(続く) -
「脱炭素まちづくり」の専門家を自治体に派遣 環境省
住宅新報 4月23日号 お気に入り環境省は4月15日、24年度「脱炭素まちづくりアドバイザー派遣希望地方公共団体の公募」を開始した。応募期限は5月22日まで。対象はアドバイザーの助言を希望する地方自治体等で、複数による共同申請も可能。 (続く) -
改正地域再生法が成立 公布後半年以内に施行 通常国会
住宅新報 4月23日号 お気に入り郊外住宅団地の活性化や再生を図る「改正地域再生法」が、4月12日の参議院本会議で賛成多数により可決、成立した。3月1日に国会へ提出、同月29日に衆議院本会議で可決されていた改正法案。施行日は、一部規定を除(続く) -
改正建築物省エネ法施行日 25年4月1日で閣議決定 基準適合を全面義務化
住宅新報 4月23日号 お気に入り政府は4月16日、改正建築物省エネ法(「脱炭素社会の実現に資するための建築物のエネルギー消費性能の向上に関する法律等の一部を改正する法律、2022年6月公布)の施行日を定める政令を閣議決定し、同月19日に公布し(続く) -
ひと 空き家売却を手軽に素早く 「実家じまいの相談窓口」を始動したトラスティ代表取締役 中村優司さん
名古屋市を拠点に、不動産コンサルティング事業などを行う中村さん。これまで地元の不動産会社等で、不動産相続を中心とした土地活用営業や高齢者住宅等の建築営業に従事。30歳で独立し、不動産建築関連の営業支援(続く) -
総務省・人口推計 人口減進行、地価とも相関 都道府県単位では双方に濃淡
住宅新報 4月23日号 お気に入り全国の総人口は、2011年以降13年連続で減少しており、減少幅・減少率とも前年よりも拡大している。 更に年齢区分別で見ると、15歳未満人口は1417万3000人で、同32万9000人(2.3%)減少し、全体に占める割合も過(続く) -
国交省・24年度補助事業 住宅性能向上や居住支援を促進
住宅新報 4月23日号 お気に入り既存住宅を長期優良化 「長期優良住宅化リフォーム推進事業」では、一定の要件を満たすリフォーム工事等の費用を補助する。対象は戸建て及び共同住宅。申請は2タイプで、(1)事前採択タイプの「安心R住宅」「提(続く) -
住まいのリテラシー向上へ 国交省が新組織を公開
住宅新報 4月23日号 お気に入り国土交通省はこのほど、3月27日に設立された「住生活リテラシー・プラットフォーム」の詳細と、同日に非公開で開催した設立総会の議事概要を公表した。国民がより良い住まいを判断・選択する能力の向上を目的とし(続く)
売買仲介
-
レインズ 首都圏23年度 中古住宅マーケット マンション成約数2年ぶり増 11年連続で価格も上昇に
住宅新報 4月23日号 お気に入り東日本不動産流通機構(レインズ)は4月18日、2023年度(23年4月~24年3月)の首都圏(1都3県)の不動産流通動向をまとめた。 それによれば、中古マンションを見ると、成約件数は3万6595件(前年度比3.4%増)と2年ぶ(続く) -
5月に40周年記念講演会 テーマは「業法振り返る」 不動産適取機構
住宅新報 4月23日号 お気に入り不動産適正取引推進機構は5月17日、「宅地建物取引業法について振り返る―業規制と民事法との交錯―」をテーマとした講演会を開催する。4月12日に同機構が設立から40周年を迎えたことを受け、「創立40周年記念講演会(続く) -
軽井沢の商業施設は売上高2年連続最高 西武リアルティ
住宅新報 4月23日号 お気に入り西武リアルティソリューションズ(東京都豊島区、齊藤朝秀社長)は4月11日、保有・運営するリゾート型ショッピングモール「軽井沢・プリンスショッピングプラザ」で2023年度の売り上げが2年連続で過去最高記録を更新(続く) -
野村不ソリュ、仕事と育児両立で新施策 休日取得は曜日を柔軟に 営業目標は通常の50~70%
住宅新報 4月23日号 お気に入り野村不動産ソリューションズは、社員の仕事と育児の両立を支援するため、「休日」「勤務エリア」「個人営業目標」をそれぞれのライフスタイルに合わせて選択できる制度・施策を今月から新たに導入した。「共働き・(続く) -
CHINTAI 問い合わせランキング 狭小賃貸1位「池袋」 45m2以上トップは「平塚」
住宅新報 4月23日号 お気に入り賃貸物件検索サイトを運営するCHINTAI(東京都港区、奥田倫也社長)は4月22日、専有面積が15m2以下と45m2以上の物件で問い合わせの多かった駅を集計した。1都3県を対象に「リア住な街(リアルに住む街)ランキング」に(続く) -
マンション・戸建て成約数は共に増加 レインズ 中古住宅1~3月
住宅新報 4月23日号 お気に入り東日本不動産流通機構(レインズ)は4月18日、首都圏中古住宅の2024年1~3月期の流通動向をまとめた。 それによれば、マンションの成約件数は9871件(前年同月比6.6%増)となり、3期連続で前年度期を上回った。成(続く) -
東京カンテイ 中古マンション価格 1263 東急池上線 久が原が二桁の連続上昇
中古マンション価格(3.3㎡単価)の推移 データ提供:東京カンテイ。単位:万円(平均築年数/同専有面積) 駅名 現在 1年前 2年前 五反田 338(35.9/45.7) 319(続く) -
グッドルーム×東急不動産 渋谷で築40年超を再生 家具付きマンスリー相場賃料を上回る
住宅新報 4月23日号 お気に入りグッドルームは4月25日、東急不動産が保有する築43年の物件をリノベーションし、サウナとワークスペースを併設したサブスク型のマンスリーマンション「goodroom residence 渋谷道玄坂 VILLAGE produced by 東急不(続く) -
ピタットハウス 30年に1千店舗へ 「未来価値を創造」 システム改修、加盟店支援を強化
住宅新報 4月23日号 お気に入り同説明会には全国の加盟店のうち約280社、約550人が参加した。早川社長は23年度の店舗数が634店舗と前年から減少したと報告。主な理由として、加盟店の賃貸業績の悪化や人材不足、統廃合による店舗縮小などを挙げ(続く) -
ランディックス 松村取締役に聞く テック子会社化で人材成長加速 富裕層を軸に収益不動産も強化
住宅新報 4月23日号 お気に入り――子会社化の狙いは。 当社は東京・城南エリアを中心に、富裕層向けに不動産の仕入れ、開発、分譲を行う。一方、リンネ社は東京23区及び横浜などカバーエリアが広く、主要取引もマンションの売買仲介やリノベ(続く)
総合
-
大言小語 どう読む在庫増と家賃上げ
中国では不動産不況が深刻だ。全国販売の低迷による軟調な経済見通し、高い失業率、開発業者の未完成リスクに対する懸念が市場を支配し、回復プロセスが長引く可能性がある。銀行や投資家がリスク回避の姿勢を強め(続く) -
今週のことば 賃貸住宅供給促進計画
17年の住宅セーフティネット法改正により設けられた、都道府県または市町村が作成する法定計画。当該区域内における住宅確保要配慮者向け賃貸住宅の供給目標を始め、その達成に必要な公的賃貸住宅の供給促進、入居(続く) -
社説 区分所有法は限界か 容積や資金面での支援必要に
秋の臨時国会へ先送りとなった改正区分所有法案は主な改正履歴としては83年と02年に次ぐ3回目で多数決要件の緩和も最終段階に至った感がある。 例えば改正要綱によると建て替え決議の要件は、現行は区分所有(続く) -
COSOJI 管理業務の効率化を 軽作業を地域作業員が受託
住宅新報 4月23日号 お気に入り利用する管理会社は、全てオンラインで依頼から作業完了報告の受領、決済までを完結できる。作業は地域の工務店や個人事業主、学生・主婦などが受託している。対象はアパート・マンション、戸建て住宅、空き地・空(続く) -
セキュリタイズジャパン・ライフルインベストメント 機能拡張で利便性向上 不特法2号・4号向けPF
住宅新報 4月23日号 お気に入りSecuritize Japan(以下・Securitize、東京都中央区)は、不動産特定共同事業法の2号・4号事業者(匿名組合型・電子取引業務)向けに機能を拡張させた不動産クラウドファンディングプラットフォームサービス(以下・PF(続く) -
オンライン対談・スマートホーム 美和ロック・アクセルラボ 選択の自由度を高める スマートホーム共通規格対応
住宅新報 4月23日号 お気に入り――スマートホームで。 青木 「住空間のIoTデバイス(以下・デバイス)をインターネットにつなぐ『スマートホームゲートウェイ』を当社が独自に開発する中、並行して、両社の連携サービスの協議も進めていた。(続く) -
スタイルポート 新サービス デジタルで俯瞰する
住宅新報 4月23日号 お気に入り3D(3次元)コミュニケーション・プラットフォーム『ROOV』(ルーブ)を開発・提供するスタイルポート(東京都渋谷区)は、新たなサービスとして、『ROOV・space』(ルーブ ドット スペース)の提供を始めた。室内空間から(続く) -
いい生活 新機能 問い合わせ対応の漏れを防ぐ
住宅新報 4月23日号 お気に入りいい生活(東京都港区)は、不動産オーナー向けに同社が提供しているアプリ『いい生活 Owner』で新たに、連絡先を共有する『Cc』機能を4月16日に追加した。 問い合わせのメッセージを売買や管理、工事などの複(続く) -
ブルーイノベーション・清水建設 球体ドローンで点検
住宅新報 4月23日号 お気に入りブルーイノベーション(東京都文京区)は、スイス製の屋内点検用球体ドローン『ELIOS 3』を用いた点検ソリューションを、清水建設(東京都中央区)の建設現場に提供した。衛星電波を要せず、酸素欠乏症のリスクのある(続く) -
インフォマート 不動産業務のデジタル化 取引先も利便性が向上
住宅新報 4月23日号 お気に入りインフォマート(東京都港区)は、不動産特化型イベント『Less/on・for プロパティマネジメント~不動産業界の展望・DXからコスト削減・業務効率化を考える1日~』を4月18日にオンラインで開催した。 基調講演(続く) -
セミナー カナリー 管理業務の問い合わせ応答を生成AIで
住宅新報 4月23日号 お気に入り部屋探しプラットフォーム『CANARY』や不動産仲介会社向け顧客管理システム『CANARYCloud』を提供するカナリー(東京都千代田区)は、セミナー『GPTは不動産管理業務にどんな効果をもたらした?』を4月16日にオンライ(続く) -
セミナー セーフィー クラウド防犯カメラで遠隔管理
住宅新報 4月23日号 お気に入りセーフィー(東京都品川区)は、セミナー『様々な現場で幅広い活躍をするウェアラブルカメラ「Safie Pocketシリーズ」実機デモ』を4月17日にオンラインで開催した。 同社提供のクラウド録画サービス『Safie』は(続く) -
北海道初弾展示場を開設札幌に今秋2カ所追加 ヒノキヤG
住宅新報 4月23日号 お気に入りヒノキヤグループは4月27日、札幌市厚別区の住宅総合展示場「北海道マイホームセンター札幌森林公園駅前会場」内に北海道初となる住宅展示場「桧家住宅 札幌森林公園展示場」をオープンする。同展示場には、7年間(続く) -
顧客満足度アップ事例 JGBA、5月16日セミナー
住宅新報 4月23日号 お気に入り日本優良ビルダー普及協会(JGBA、窪田健太郎会長=ライフデザイン・カバヤ社長)は5月16日、「工務店アフター実践会~リフォーム受注・顧客満足度アップの仕組み化大公開セミナー~」をネクストワンインターナショナ(続く) -
不動産取引現場での意外な誤解 賃貸編210 更新料特約が有効か否かの判断指標は?
Q.更新料については過去にも随分トラブルがあり、そのための最高裁判例もあるようですが、具体的な内容を知りたいです。 A.平成23年7月15日の最高裁判例によれば、判決の趣旨は次の2点です。 第1点は、更新(続く) -
彼方の空 住宅評論家 本多信博 ◇124 人より短い住宅寿命 THK査定システムが問う 日本の不幸の根本か
国連の世界幸福度ランキングによると日本は低位国の常連だ(24年版は4ランクダウンして51位)。それに対して声高な反論が出ないのは、日本人自身がそう納得しているからだろう。その理由の根本には住宅の在り方が絡(続く) -
古民家宿の物語 日本全国リノベーション (65) 神奈川県葉山町「The Bath&Bed Hayama」(中) 誰もが関われる仕組みづくり
オーナーに参加を了承された「葉山芸術祭」とは、地域のイベントで、家をギャラリーや演奏会場として開放するなど、個人も参加するユニークなアートフェスだ。葉山には、キュレーターやアーティストが暮らしている(続く) -
酒場遺産 ▶41 大阪天王寺 明治屋 再生された老舗酒場
当連載では首都圏の酒場を紹介してきたが、たまに全国津々浦々とはいかぬまでも地方の酒場も紹介したいと思う。首都圏はおろか全国となれば、無数の素晴らしい酒場があるに違いないから、筆者と縁のあった酒場とな(続く) -
不動産・住宅スケジュール
◎国土交通省は、24年度「優良木造建築物等整備推進事業」の対象事業を募集中。炭素貯蔵効果が期待できる中大規模木造建築物の普及に貢献する「普及枠」と、木造化に係る先導的な設計・施工技術が導入される「先導枠(続く) -
ニュースが分かる! Q&A Jリートの価格はなぜ上がらない? 株と比較 投資先としての魅力は
後輩記者 今年に入ってから株価はバブル越えするなど話題でしたが、Jリートはどうなっているのでしょうか。 先輩記者 日経平均が4万円になったことで、Jリートも少し上がったけれど、今年に入ってから3月末(続く)
人事
-
訃報 加藤敏夫氏(かとう・としお、アービックホールディングス代表取締役会長)
4月15日に死去。89歳。通夜は4月27日午後6時から、葬儀・告別式は28日午前9時30分から、千葉県市川市の昭和セレモニーシティホール市川で、加藤家とアービックグループとの合同葬として行われる。喪主はアービック(続く) -
人事 日本ハウスホールディングス
(5月1日)不動産統括本部統括本部長(住宅統括本部統括本部長)代表取締役会長兼社長成田和幸▽常務執行役員住宅統括本部統括本部長(上席執行役員日本ハウス・リフォーム事業部本部長)池辺厚幸▽日本ハウス・リフォーム(続く)
マンション・開発・経営
-
視界不良の世界情勢が誘う アジア太平洋地域から退潮する投資家 高金利を嫌うマネーが日本に
住宅新報 4月23日号 お気に入り「金利のある時代が始まる」。 日銀が3月19日にマイナス金利政策の解除を打ち出してから、そのようなアナウンスが急速に広がった。ただ、世界の主要国と比較すれば、依然として長期金利は1%を割り込む水準が(続く) -
東急不、関西圏の新築賃貸マンション 顔認証を標準仕様に 24年度10棟・900戸に導入
住宅新報 4月23日号 お気に入り東急不動産は、同社が展開する賃貸レジデンス「COMFORIA(コンフォリア)」シリーズに顔認証セキュリティーをエントランスに標準仕様する。デジタルサービスのビットキー(東京都中央区)と連携して関西圏の新築物件で(続く) -
各商業施設の催事区画情報など集約 東急不動産
住宅新報 4月23日号 お気に入り東急不動産は、同社が運営する商業施設に催事区画やOOH(アウトオブホームメディア)の募集情報を掲載したサイトをオープンする。全国に展開する20 の商業施設での短期出店の催事区画のほか、プロモーションスペース(続く) -
「ブランズタワー橋本」美大と産学共同研究 東急不など6社
住宅新報 4月23日号 お気に入り東急不動産など6社が事業推進する分譲マンション「ブランズタワー橋本」(総戸数458戸)において多摩美術大学と産学共同研究契約を締結した。同物件は京王相模原線・JR横浜線「橋本」駅徒歩4分の場所に地上29階建て(続く) -
三井不グループ×ピクシーダスト リアルタイムに字幕表示 聴覚障害など配慮 日本橋三井タワーに導入
住宅新報 4月23日号 お気に入り三井不動産と三井不動産ビルマネジメントは、「日本橋三井タワー」に約100言語に対応する字幕ディスプレーを常設した。大学発のテクノロジー企業であるピクシーダストテクノロジーズ(東京都中央区、代表取締役社長(続く) -
開発する物流施設に「ハコベル運送手配」 野村不動産
住宅新報 4月23日号 お気に入り野村不動産は4月19日、同社が運用する高機能型物流施設「Landport(ランドポート)」シリーズにハコベル(東京都中央区)が展開する輸送マッチングサービス「ハコベル運送手配」を活用すると発表した。「Landport 配車サ(続く) -
地域再生著書などを選定 「不動産協会賞」表彰式
住宅新報 4月23日号 お気に入り不動産協会(理事長=吉田淳一・三菱地所会長)は4月15日、第14回「不動産協会賞」表彰式をオークラ東京で開催した。 受賞したのは『神山 地域再生の教科書』(篠原匡著・ダイヤモンド社)、『未来をつくるパーパ(続く) -
宮古島の玄関口にビジネスジェット施設 三菱地所
住宅新報 4月23日号 お気に入り三菱地所が開発を進めてきたビジネスジェット専用施設「みやこ下地島空港ビジネスジェットターミナル」(=写真、沖縄県宮古島市)が4月21日、開業する。延べ床面積248m2、RC造りの地上1階建てで、CIQ(税関・出入国管(続く) -
23年度マンション市場 都心大型増、施工費高騰で 首都圏価格は最高値 不動産経済研
住宅新報 4月23日号 お気に入り不動産経済研究所は4月18日、23年度(23年4月~24年3月)の首都圏新築分譲マンション市場動向をまとめた。それによると、1戸当たりの平均価格は7566万円(前年比9.5%増)、1m2当たり価格は115.1万円(同10.8%増)で、共(続く) -
全住協「優良事業表彰」13件選定 投資用でも「ZEH」普及を 業界の将来見据えたプロジェクト
住宅新報 4月23日号 お気に入り全国住宅産業協会は4月15日、「第14回優良事業表彰」の選考結果を発表した。全7部門に対して今回は5部門・18プロジェクトの応募があり、その中から13プロジェクトが優良事業として選定された。投資用マンションで(続く) -
横浜でタワー2棟竣工 オフィス、ホテル、店舗で構成 大林組など5社
住宅新報 4月23日号 お気に入り大林組と京浜急行電鉄、日鉄興和不動産、ヤマハ、みなとみらい53EAST合同会社の5社共同開発による複合施設「横浜シンフォステージ」(横浜市西区)がこのほど完成した。ウエストタワー(地上30階)、イーストタワー(地(続く) -
物流施設のサイト開設 サンケイビル
住宅新報 4月23日号 お気に入りサンケイビルは4月19日、同社の物流施設ブランド「SANKEILOGI」の公式ウェブサイトを開設したと発表した。同社開発の物流施設での「働きやすさへのこだわり」を伝えるために制作したという。施設の立地やスペック(続く) -
青梅駅前で分譲112戸 フージャース、大京
住宅新報 4月23日号 お気に入りフージャースコーポレーションと大京は4月27日、東京都青梅市「青梅駅前地区第一種市街地再開発事業」における住宅部分「デュオヒルズ青梅ザ・ファースト」のマンションギャラリーをJR河辺駅前にオープンする。販(続く) -
管理適正評価制度登録4180件に 24年3月末、管理協
住宅新報 4月23日号 お気に入りマンション管理業協会(高松茂理事長)はこのほど、マンション管理適正評価制度の登録状況を発表した。それによると、24年3月末時点の登録件数は4180件となった。 星1~5の5段階の評価別で見ると、最も多いのは(続く) -
24年は工量増大生産性の引き上げ図る 関西建栄会が総会
住宅新報 4月23日号 お気に入り長谷工コーポレーションの建設工事協力会社などでつくる「関西建栄会」(小野伸二幹事長)は4月16日、大阪市のホテルニューオータニで24年度定時総会を開催した。23年度受注工事を完工したと報告した上で、建設・物(続く) -
廣田 信子の紙上ブログ No.413 マンション管理応援歌 コミュニティは〝あいさつ〟から
先日、築30年の大型マンションから理事会でコミュニティに関する話をしてほしいという依頼がありました。そのマンションのコミュニティの状況を知らないと話ができないので、それを知るのに苦労しました。 コ(続く) -
江戸川区に複合賃貸 ムゲンエステート 顔認証で解錠も
住宅新報 4月23日号 お気に入りムゲンエステート(東京都千代田区)は、東京都江戸川区に複合用途型賃貸マンション「SIDEPLACE HIRAI」を竣工した。JR平井駅徒歩2分に位置する。同駅はJR総武線が乗り入れ、都内主要駅や千葉方面へのアクセスが良好(続く)
賃貸・管理
-
紙上ブログ 不動産屋の独り言 750 賃貸現場の喜怒哀楽 坂口有吉 困った貸主のその後 広告費用を踏み倒す気か
自己破産をした近所のオフィスビルのオーナーから客付けを依頼された話の続編。広告費用や月の会費は実費で払ってくれる約束になっていたが、2度目の広告を出した時期はインボイス制度が始まった直後。ポータルサ(続く) -
マンガ喫茶スタイルにリノベ ニッショー コンセプト賃貸「アンドルーム」10弾
住宅新報 4月23日号 お気に入り東海3県に103拠点を展開する総合不動産業のニッショー(名古屋市北区)は、賃貸住宅にワクワクするコンセプトをプラスした大型リノベーション賃貸「&room(アンドルーム)」シリーズの最新作「本好きのためのマン(続く) -
被災時の対応力強化を 日管協 3支部長が経験則を披露 社員のケア、対応方針も必須
住宅新報 4月23日号 お気に入り日本賃貸住宅管理協会は4月17日、東京都内で24年度第1回全国支部長会議を開いた。会議後半では防災をテーマにしたディスカッションが行われ、被災経験のある3支部長(田上育美氏・石川県、松永泰一氏・富山県、川口(続く) -
「管理業法業務支援」会員コンテンツを改修 日管協
住宅新報 4月23日号 お気に入り日本賃貸住宅管理協会はこのほど、会員限定コンテンツである「賃貸住宅管理業法業務支援」の改修を行った。 同法に関連する契約書等の書式、解説動画、Q&Aなど従来の内容に加えて、施行から改正などの法(続く) -
春の賃貸検索条件「タワマン」が急上昇 ライフル調べ
住宅新報 4月23日号 お気に入りライフル(東京都千代田区)によると、「24年繫忙期の住まい探しの条件ランキング(首都圏編)」で最も伸びた賃貸住宅の検索条件は、全てのエリアで「タワーマンション」だった。 伸び率順で見ると、東京都は1位(続く) -
「令和時代の賃貸ビジネス」 ~コンサルタント沖野元の視点~ 第48回 電子契約は業務効率アップに貢献 特に定期借家契約
前回に引き続き電子契約についてである。 まずは電子契約に先駆けて解禁となっていたIT重説について確認しておきたい。「IT重説」は2年間の社会実験を経て平成29(2017)年10月から本格運用が始まった。流れと(続く)
資格・実務
住まい・暮らし・文化
-
大手住宅メーカーの24年3月受注金額 7社が「注文」前年上回る 株高と防災意識も映し出す
住宅新報 4月23日号 お気に入り積水ハウスは、リフォーム以外は前年同期を上回った。リフォームも前月に引き続き計画比は上回っており、断熱化や蓄電池搭載、大空間リビングといった、500万円以上の大型案件の好調が継続している。戸建て住宅も(続く) -
MUJI インフラゼロハウス試泊募集 25年実用化に向け課題抽出
住宅新報 4月23日号 お気に入り良品計画の子会社で住宅事業を手掛けるMUJI HOUSE(ムジハウス、東京都豊島区)は4月18日、千葉県南房総市で開発を進めている「インフラゼロでも暮らせる家」の実証実験への参加者の募集を開始した。25年の実用化に(続く) -
住林ら3社の協同出資会社 26年3月に新設工場稼働 構造材の国内供給拡大へ
住宅新報 4月23日号 お気に入り住友林業など3社による共同出資会社「木環の杜」は26年3月の稼働を目指し、福島県いわき市のいわき四倉中核工業団地内に工場を新設する。今年7月に着工予定。 木環の杜は昨年11月に住友林業、恒栄資材(東京都(続く) -
「断熱等級7」の平屋発売 パナソニックH
住宅新報 4月23日号 お気に入りパナソニックホームズは4月19日、住宅性能表示制度における断熱性能で最高等級7に対応する1平屋の戸建住宅「カサート平屋断熱等級7モデル」を発売した。 これまで同社の平屋は、断熱等級6を標準仕様としてき(続く) -
積水化学工業住宅C 郊外型ロングセラー 一次取得者向けパッケージに
住宅新報 4月23日号 お気に入り積水化学工業住宅カンパニーは4月20日、ロングセラーの鉄骨三角屋根商品「ドマーニ」を郊外エリアの一次取得層向けにパッケージ化した「ドマーニブライト」を発売した(北海道、沖縄、多雪地域、一部離島地域を除く(続く)




